Упр.16.12 ГДЗ Мордкович 10-11 класс (Алгебра)
Решение #1
Решение #2

Рассмотрим вариант решения задания из учебника Мордкович, Семенов 10 класс, Мнемозина:
16.12
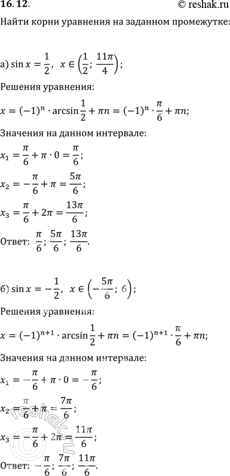
a) sin x = 1/2, х принадлежит (1/2; 11пи/4);
б) sin x = -1/2, х принадлежит (-5пи/6; 6);
в) sin x = корень(2)/2, х принадлежит (-4; 3);
г) sin x = 1/2, х принадлежит (-3; 6).
*размещая тексты в комментариях ниже, вы автоматически соглашаетесь с пользовательским соглашением