Упр.832 ГДЗ Макарычев Миндюк 9 класс (Углубленный) (Алгебра)
Решение #1

Рассмотрим вариант решения задания из учебника Макарычев, Миндюк, Нешков 9 класс, Просвещение:
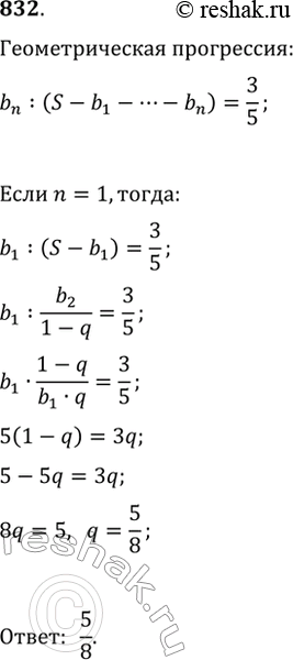
832. Найдите знаменатель бесконечно убывающей геометрической прогрессии, у которой каждый член относится к сумме последующих членов как 3 : 5.
*размещая тексты в комментариях ниже, вы автоматически соглашаетесь с пользовательским соглашением