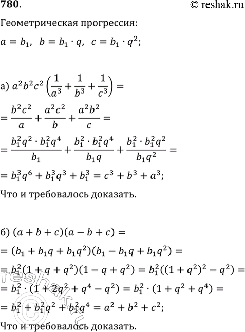
Упр.780 ГДЗ Макарычев Миндюк 9 класс (Углубленный) (Алгебра)
Решение #1

Рассмотрим вариант решения задания из учебника Макарычев, Миндюк, Нешков 9 класс, Просвещение:
780. Докажите, что если числа a, b, c образуют геометрическую прогрессию, то:
а) a^2 b^2 c^2 (1/a^3+1/b^3+1/c^3)=a^3+b^3+c^3;
б) (a+b+c)(a-b+c)=a^2+b^2+c^2.
*размещая тексты в комментариях ниже, вы автоматически соглашаетесь с пользовательским соглашением