Упр.764 ГДЗ Никольский Потапов 7 класс (Алгебра)
Решение #1
Решение #2

Рассмотрим вариант решения задания из учебника Никольский, Потапов 7 класс, Просвещение:
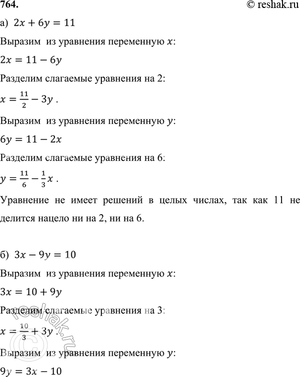
764 Объясните, почему уравнение:
а) 2х + 6у = 11;
б) Зx - 9у = 10;
в) 7х - 21 у = 12
не имеет решений в целых числах.
*размещая тексты в комментариях ниже, вы автоматически соглашаетесь с пользовательским соглашением