Упр.755 ГДЗ Никольский Потапов 7 класс (Алгебра)
Решение #1
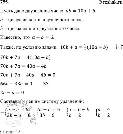
Решение #2

Рассмотрим вариант решения задания из учебника Никольский, Потапов 7 класс, Просвещение:
755 Сумма цифр двузначного числа равна 6. Если цифры этого числа переставить, то получится число, составляющее 4/7 первоначального. Найдите это двузначное число.
*размещая тексты в комментариях ниже, вы автоматически соглашаетесь с пользовательским соглашением