Упр.746 ГДЗ Никольский Потапов 7 класс (Алгебра)
Решение #1
Решение #2

Рассмотрим вариант решения задания из учебника Никольский, Потапов 7 класс, Просвещение:
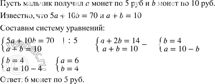
746 Рассчитываясь за покупку, мальчик получил сдачи 70 р. монетами достоинством 5 р. и 10 р. Всего он получил 10 монет. Сколько монет достоинством 5 р. он получил?
*размещая тексты в комментариях ниже, вы автоматически соглашаетесь с пользовательским соглашением