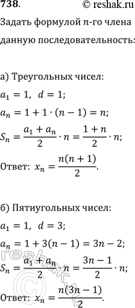
Упр.738 ГДЗ Макарычев Миндюк 9 класс (Углубленный) (Алгебра)
Решение #1

Рассмотрим вариант решения задания из учебника Макарычев, Миндюк, Нешков 9 класс, Просвещение:
738. Задайте формулой n-го члена последовательность:
а) треугольных чисел; б) пятиугольных чисел.
*размещая тексты в комментариях ниже, вы автоматически соглашаетесь с пользовательским соглашением