Упр.736 ГДЗ Никольский Потапов 7 класс (Алгебра)
Решение #1
Решение #2

Рассмотрим вариант решения задания из учебника Никольский, Потапов 7 класс, Просвещение:
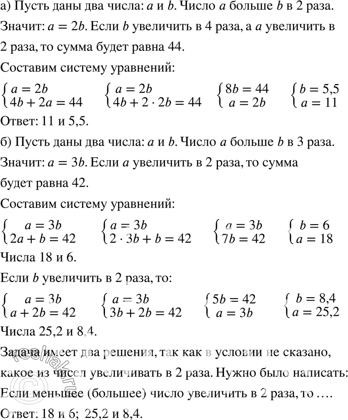
736. а) Одно число в 2 раза больше другого. Если меньшее из этих чисел увеличить в 4 раза, а большее увеличить в 2 раза, то их сумма будет равна 44. Найдите числа.
б) Одно число в 3 раза меньше другого. Если одно из чисел увеличить в 2 раза, то сумма станет равной 42. Найдите числа. Сколько решений имеет задача? Как следует изменить формулировку задачи, чтобы решение было единственным?
*размещая тексты в комментариях ниже, вы автоматически соглашаетесь с пользовательским соглашением