Упр.717 ГДЗ Никольский Потапов 7 класс (Алгебра)
Решение #1
Решение #2

Рассмотрим вариант решения задания из учебника Никольский, Потапов 7 класс, Просвещение:
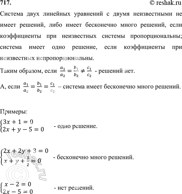
717. Может ли система двух линейных уравнений с двумя неизвестными не иметь решений; иметь одно решение; иметь бесконечно много решений? Приведите примеры.
*размещая тексты в комментариях ниже, вы автоматически соглашаетесь с пользовательским соглашением