Упр.708 ГДЗ Никольский Потапов 7 класс (Алгебра)
Решение #1
Решение #2

Рассмотрим вариант решения задания из учебника Никольский, Потапов 7 класс, Просвещение:
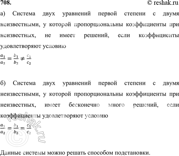
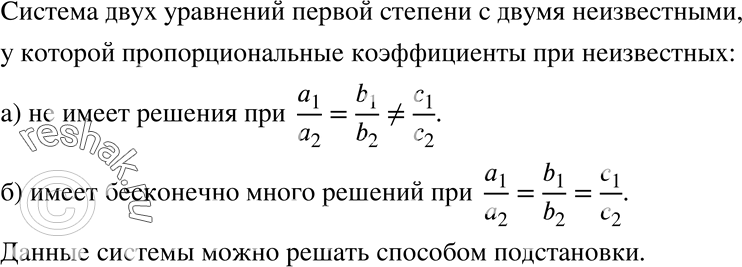
708 При каком условии система двух уравнений первой степени с двумя неизвестными, у которой пропорциональны коэффициенты при неизвестных:
а) не имеет решений;
б) имеет бесконечно много решений?
Можно ли решать такие системы способом подстановки?
*размещая тексты в комментариях ниже, вы автоматически соглашаетесь с пользовательским соглашением