Упр.590 ГДЗ Муравин 7 класс (Алгебра)
Решение #1

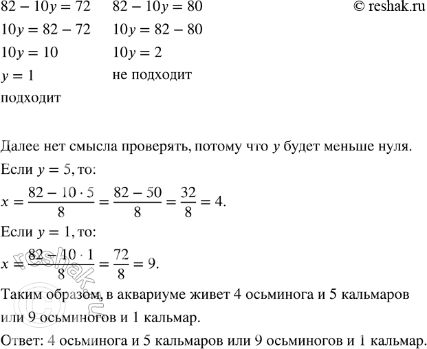
Рассмотрим вариант решения задания из учебника Муравин, Муравина 7 класс, Дрофа:
590. В аквариуме живут осьминоги и кальмары. У осьминогов по 8 ног, а у кальмаров — по 10. Всего у них 82 ноги. Сколько головоногих живёт в аквариуме?
*размещая тексты в комментариях ниже, вы автоматически соглашаетесь с пользовательским соглашением