Упр.573 ГДЗ Муравин 7 класс (Алгебра)
Решение #1

Рассмотрим вариант решения задания из учебника Муравин, Муравина 7 класс, Дрофа:
573. 1) Сплав меди и цинка содержал 82 % меди. После добавления в сплав 18 кг цинка содержание меди в сплаве понизилось до 70 %. Сколько меди и цинка было в сплаве первоначально?
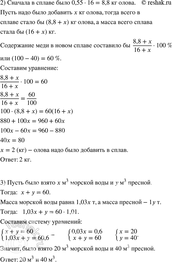
2) Сплав олова и меди массой 16 кг содержал 55 % олова. Сколько олова надо было добавить в сплав, чтобы содержание в нём меди составило 40 %?
3) При смешивании морской и пресной воды получили 60 м^3 воды плотностью 1,01 т/м^3. Сколько было взято кубометров морской воды и сколько пресной, если плотность морской воды 1,03 т/м^3, а плотность пресной 1 т/м^3?
*размещая тексты в комментариях ниже, вы автоматически соглашаетесь с пользовательским соглашением