Упр.511 ГДЗ Никольский Потапов 7 класс (Алгебра)
Решение #1
Решение #2

Рассмотрим вариант решения задания из учебника Никольский, Потапов 7 класс, Просвещение:
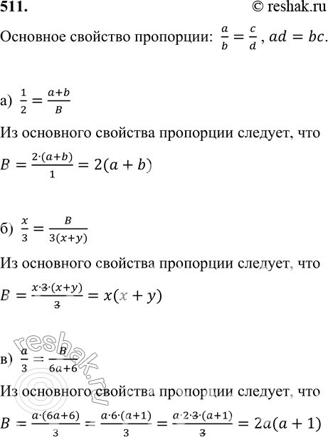
511. Подберите целое выражение В так, чтобы равенство было верным:
а) 1/2=(a+b)/B;
б) x/3=B/3(x+y);
в) a/3=B/(6a+6);
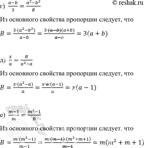
г) (a-b)/3 = (a2-b2)/B;
д) x/a=B/(a2-a);
е) (m-1)/m = (m3-1)/B.
*размещая тексты в комментариях ниже, вы автоматически соглашаетесь с пользовательским соглашением