Упр.50 ГДЗ Макарычев Миндюк 9 класс (Углубленный) (Алгебра)
Решение #1

Рассмотрим вариант решения задания из учебника Макарычев, Миндюк, Нешков 9 класс, Просвещение:
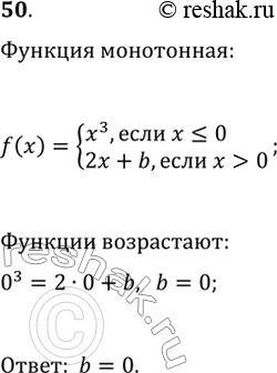
50. Найдите, при каких значениях параметра b функция монотонна:
f(x)={x^3, если x?0; 2x+b, если x>0}.
*размещая тексты в комментариях ниже, вы автоматически соглашаетесь с пользовательским соглашением