Упр.45 ГДЗ Никольский Потапов 7 класс (Алгебра)
Решение #1
Решение #2

Рассмотрим вариант решения задания из учебника Никольский, Потапов 7 класс, Просвещение:
45. а) Докажите, что одно из трёх соседних нечётных чисел делится на 3.
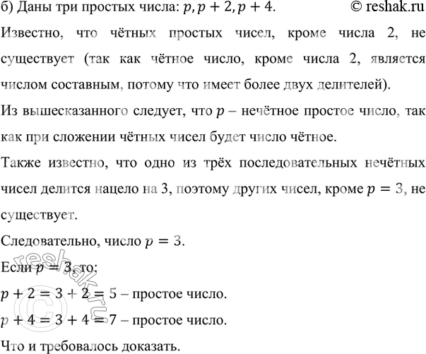
б) Известно, что р, р + 2, р + 4 — простые числа. Найдите р. Докажите, что других р не существует.
*размещая тексты в комментариях ниже, вы автоматически соглашаетесь с пользовательским соглашением