Упр.44 ГДЗ Ладыженская 9 класс (Русский язык)

Решение #1

Изображение 44. Запишите тексты, вставляя пропущенные буквы. Найдите сложные предложения, начертите их схемы. • Определите вид сказуемых в сложных предложениях.Бурьяном называлась...

Решение #2

Изображение 44. Запишите тексты, вставляя пропущенные буквы. Найдите сложные предложения, начертите их схемы. • Определите вид сказуемых в сложных предложениях.Бурьяном называлась...

Рассмотрим вариант решения задания из учебника Ладыженская, Тростенцова 9 класс, Просвещение:
44. Запишите тексты, вставляя пропущенные буквы. Найдите сложные предложения, начертите их схемы. • Определите вид сказуемых в сложных предложениях.
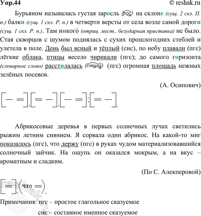
Бурьяном называлась густая зар..сль на склон., балк.. в четверти версты от села возле самой дорог... Там н.жого не было. Стая скворцов с шумом поднялась с сухих прошлогодних стеблей и улетела в поле. День был ясный и тёплый, по небу плавали лёгкие облака, птицы весело чирикали; до самого гор..зонта расстилалась огромная площадь нежных зелёных посевов.
(А. Осипович)
Абрикосовые деревья в первых солнечных лучах светились рыжим летним сиянием. Я сорвала один абрикос. На какой-то миг показалось, что держу в руках чудом материализовавшийся солнечный зайчик. На ощупь он оказался мокрым, а на вкус — ароматным и сладким.
(По С. Алекперовой)
Вариант ответа 1
Бурьяном называлась густая заросль на склоне (сущ. 2 скл. П. п.) балки (сущ. 1 скл. Р. п.) в четверти версты от села возле самой дороги (сущ. 1 скл. Р. п.). Там никого (отриц. мест., безударная приставка) не было. Стая скворцов с шумом поднялась с сухих прошлогодних стеблей и улетела в поле. День был ясный и тёплый (сис), по небу плавали (пгс) лёгкие облака, птицы весело чирикали (пгс); до самого горизонта (словарное слово) расстилалась (пгс) огромная площадь нежных зелёных посевов.
(А. Осипович)
Абрикосовые деревья в первых солнечных лучах светились рыжим летним сиянием. Я сорвала один абрикос. На какой-то миг показалось (пгс), что держу (пгс) в руках чудом материализовавшийся солнечный зайчик. На ощупь он оказался мокрым, а на вкус – ароматным и сладким.
(По С. Алекперовой)
Примечания: пгс – простое глагольное сказуемое
сис – составное именное сказуемое
Вариант ответа 2
1.
Бурьяном называлась густая заросль (чередование -рос-/-раст-/-ращ-, перед согласным с пишется гласная о) на склоне (мужской род, 2 склонение, предложный падеж) балки (женский род, 1 склонение, родительный падеж) в четверти версты от села возле самой дороги. (женский род, 1 склонение, родительный падеж) Там никого (частица ни в отрицательных местоимениях является безударной) не было. Стая скворцов с шумом поднялась с сухих прошлогодних стеблей и улетела в поле. День был ясный и тёплый, (составное именное сказуемое) по небу плавали (простое глагольное сказуемое) лёгкие облака, птицы весело чирикали; (простое глагольное сказуемое) до самого горизонта (словарное слово) расстилалась (чередование –стил-/-стел-, после корня стоит суффикс –а-; простое глагольное сказуемое) огромная площадь нежных зелёных посевов.
2.
Абрикосовые деревья в первых солнечных лучах светились рыжим летним сиянием. Я сорвала один абрикос. На какой-то миг показалось, (простое глагольное сказуемое) что держу (простое глагольное сказуемое) в руках чудом материализовавшийся солнечный зайчик. На ощупь он оказался мокрым, а на вкус - ароматным и сладким.
*Цитирирование задания со ссылкой на учебник производится исключительно в учебных целях для лучшего понимания разбора решения задания.
*размещая тексты в комментариях ниже, вы автоматически соглашаетесь с пользовательским соглашением