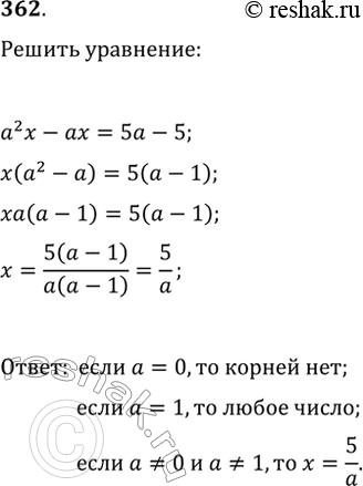
Упр.362 ГДЗ Макарычев Миндюк 9 класс (Углубленный) (Алгебра)
Решение #1

Рассмотрим вариант решения задания из учебника Макарычев, Миндюк, Нешков 9 класс, Просвещение:
362. Какие случаи надо выделить при решении уравнения a^2x-ax=5a-5 с параметром a? Для каждого случая найдите множество его корней.
*размещая тексты в комментариях ниже, вы автоматически соглашаетесь с пользовательским соглашением