Упр.289 ГДЗ Никольский Потапов 7 класс (Алгебра)
Решение #1
Решение #2

Рассмотрим вариант решения задания из учебника Никольский, Потапов 7 класс, Просвещение:
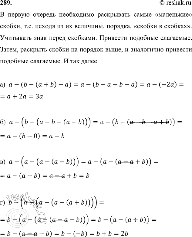
289. Упростите выражение:
а) а - (b - (а + b) - а);
б) а - (b - (а - b - (а - b)));
в) а - (а - (а - (а - b)));
г) b - (а - (а - (а - (а + b)))).
*размещая тексты в комментариях ниже, вы автоматически соглашаетесь с пользовательским соглашением