Упр.287 ГДЗ Никольский Потапов 7 класс (Алгебра)
Решение #1

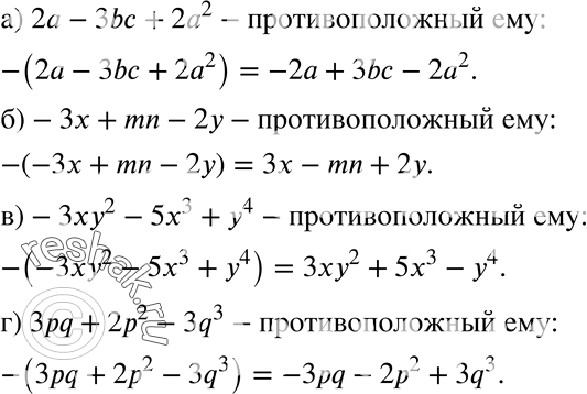
Рассмотрим вариант решения задания из учебника Никольский, Потапов 7 класс, Просвещение:
287 Напишите многочлен, противоположный данному:
а) 2а - 3bс + 2а2;
б) -3ху2 - 5х3 + у4;
в) -Зx + mn - 2у;
г) 3pq + 2р2 - Зq3.
*размещая тексты в комментариях ниже, вы автоматически соглашаетесь с пользовательским соглашением