Упр.275 ГДЗ Никольский Потапов 7 класс (Алгебра)
Решение #1
Решение #2

Рассмотрим вариант решения задания из учебника Никольский, Потапов 7 класс, Просвещение:
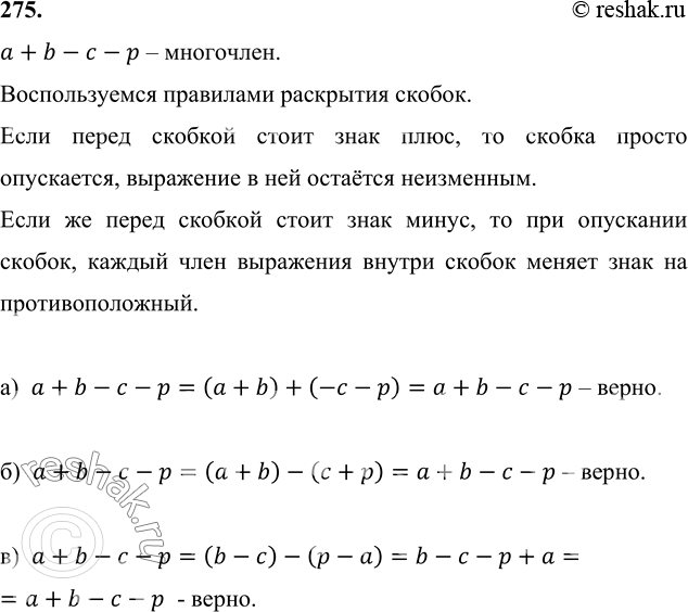
275. Дан многочлен а + b - с - р. Представьте его как:
а) сумму многочленов, чтобы одно из слагаемых было (а + b);
б) разность многочленов, чтобы уменьшаемое было (а + b);
в) разность многочленов, чтобы уменьшаемое было (b - с).
*размещая тексты в комментариях ниже, вы автоматически соглашаетесь с пользовательским соглашением