Упр.271 ГДЗ Макарычев Миндюк 9 класс (Углубленный) (Алгебра)
Решение #1

Рассмотрим вариант решения задания из учебника Макарычев, Миндюк, Нешков 9 класс, Просвещение:
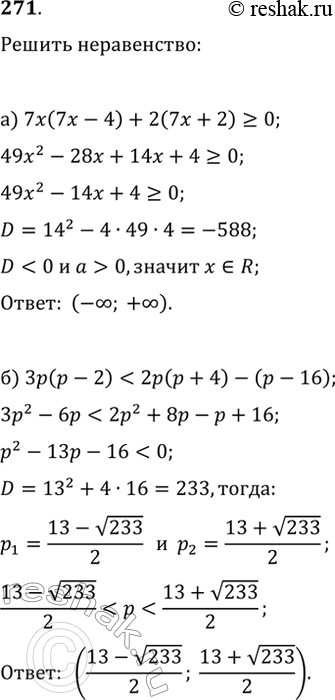
271. Найдите множество решений неравенства:
а) 7x(7x-4)+2(7x+2)?0; б) 3p(p-2)<2p(p+4)-(p-16);
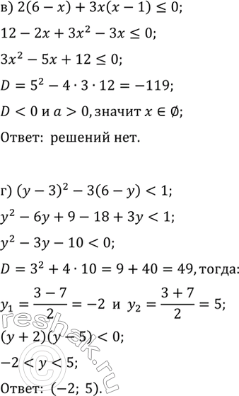
в) 2(6-x)+3x(x-1)?0; г) (y-3)^2-3(6-y)<1.
*размещая тексты в комментариях ниже, вы автоматически соглашаетесь с пользовательским соглашением