Упр.266 ГДЗ Макарычев Миндюк 9 класс (Углубленный) (Алгебра)
Решение #1

Рассмотрим вариант решения задания из учебника Макарычев, Миндюк, Нешков 9 класс, Просвещение:
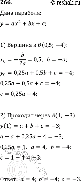
266. Парабола y=ax^2+bx+c проходит через точку A(1; —3). Найдите а, b и с, если известно, что вершиной параболы является точка B(0,5; -4).
*размещая тексты в комментариях ниже, вы автоматически соглашаетесь с пользовательским соглашением