Упр.204 ГДЗ Муравин 7 класс (Алгебра)
Решение #1

Рассмотрим вариант решения задания из учебника Муравин, Муравина 7 класс, Дрофа:
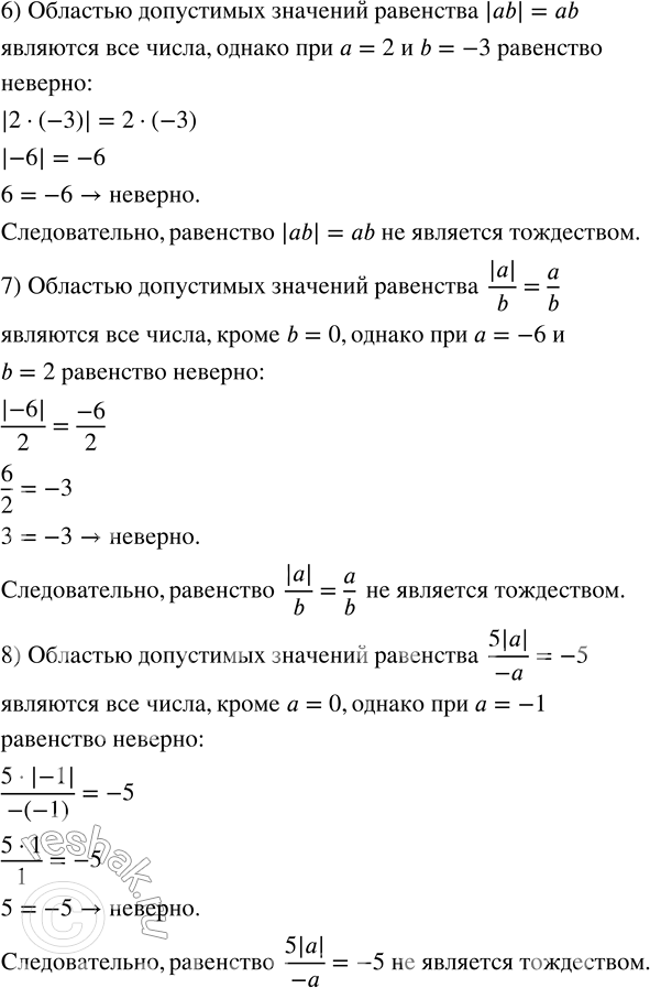
204. Докажите, что равенство не является тождеством:
1) a^2 + a = a^3; 6) |ab| = ab;
2) b^3 - b = b^2; 7) |a|/b = a/b;
3) 5a^2 = (5a)^2; 8) 5|a|/(-a) = -5;
4) (a + 1)^2 = a^2 + 1; 9) 2a/|a| = 2;
5) (b - 2)^2 = b^2 - 4; 10) |a - 3|/(a - 3) = 1.
*размещая тексты в комментариях ниже, вы автоматически соглашаетесь с пользовательским соглашением