Упр.200 ГДЗ Муравин 7 класс (Алгебра)
Решение #1

Рассмотрим вариант решения задания из учебника Муравин, Муравина 7 класс, Дрофа:
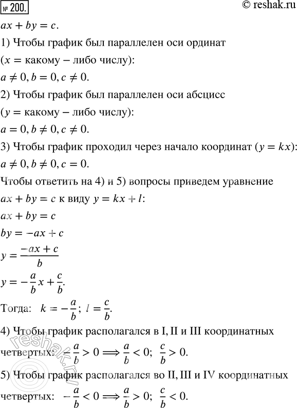
200. Какими должны быть числа а, b и с, чтобы график уравнения ах + by = с:
1) был параллелен оси ординат;
2) был параллелен оси абсцисс;
3) проходил через начало координат;
4) располагался в I, II и III координатных четвертях;
5) располагался во II, III и IV координатных четвертях?
*размещая тексты в комментариях ниже, вы автоматически соглашаетесь с пользовательским соглашением