Упр.197 ГДЗ Никольский Потапов 7 класс (Алгебра)
Решение #1
Решение #2

Рассмотрим вариант решения задания из учебника Никольский, Потапов 7 класс, Просвещение:
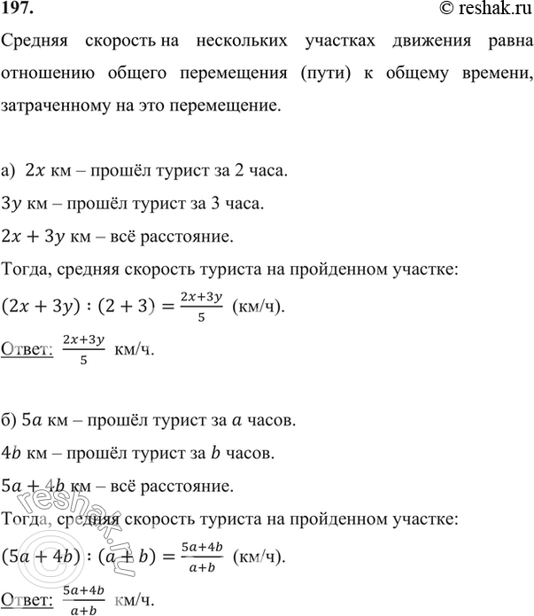
197. а) Турист шёл 2 ч со скоростью х км/ч и 3 ч со скоростью у км/ч. Определите среднюю скорость туриста на пройденном участке пути.
б) Турист шёл а ч со скоростью 5 км/ч и b ч со скоростью 4 км/ч. Определите среднюю скорость туриста на пройденном участке пути.
*размещая тексты в комментариях ниже, вы автоматически соглашаетесь с пользовательским соглашением