Упр.151 ГДЗ Муравин 7 класс (Алгебра)
Решение #1

Рассмотрим вариант решения задания из учебника Муравин, Муравина 7 класс, Дрофа:
151. Постройте график функции у = -5/6 x.
1) Найдите по графику значение функции при х, равном: -3; -6; 9; 12.
2) При каком значении х точка графика имеет ординату, равную: 0; 2,5; -7,5?
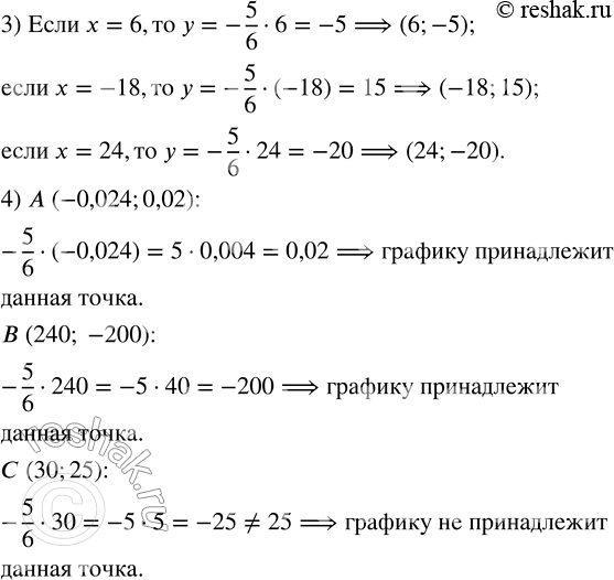
3) Назовите несколько пар целых чисел, являющихся координатами точек этого графика.
4) Принадлежит ли графику точка:
А(-0,024;0,02); B(240;-200); С(30;25)?
*размещая тексты в комментариях ниже, вы автоматически соглашаетесь с пользовательским соглашением