Упр.14 ГДЗ Муравин 7 класс (Алгебра)
Решение #1

Рассмотрим вариант решения задания из учебника Муравин, Муравина 7 класс, Дрофа:
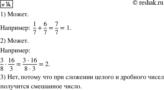
14. Ответьте на вопросы. Утвердительный ответ подтвердите примером. Отрицательный ответ объясните.
1) Может ли сумма двух дробных чисел быть целым числом?
2) Может ли произведение двух дробных чисел быть целым числом?
3) Может ли сумма целого и дробного чисел быть целым числом?
*размещая тексты в комментариях ниже, вы автоматически соглашаетесь с пользовательским соглашением